Portugal e Espanha | Supply Chain Management
Desafio Logístico
- Para este caso de estudo seleccionamos uma empresa de distribuição com uma rede de 15 lojas, com crescimento regular ao ritmo de 2 lojas por ano e vendas no canal Web.
- Produtos editoriais (livros, DVD’s e CD’s) e produtos técnicos (TV, vídeo, fotografia, informática,...) com modelos de cadeia de abastecimento muito diferentes.
- Sortido elevado (superior a 180.000 referências activas).
- Ciclo de vida dos produtos reduzido.
- Níveis de inventário elevados, a crescer à medida da abertura de novas lojas.
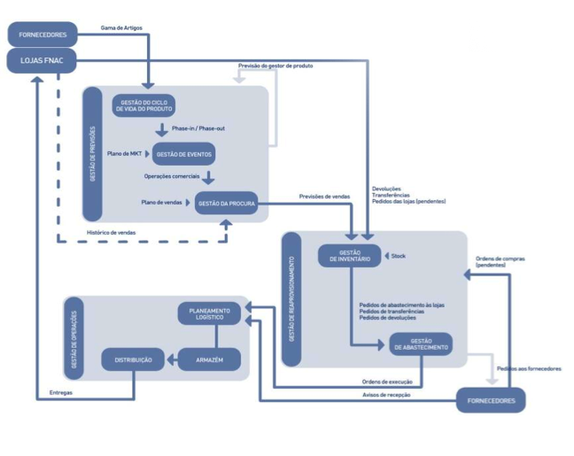
Solução proposta
- Planeamento integrado:
- Gestão das Previsões;
- Gestão de Inventários;
- Planeamento e Execução Logística.

Resultados obtidos
- Redução progressiva dos níveis de inventário.
- Implementação de um sistema de planeamento único e integrado suportado por objectivos comuns a toda a organização, desde as lojas até à logística.
- Planeamento da procura suportada por uma solução de gestão das previsões (Demand Forecast) – em curso.